As some of you may know, I recently obtained the VMware Certified Design Expert - Cloud Management and Automation (VCDX-CMA) certification. This was the second VCDX that I’ve earned, the first of which being in Data Center Virtualization (DCV). This is a pretty difficult process and less than 250 people globally have the distinction of VCDX at this time. There are 4 unique tracks that a VCDX can be earned in, seen below and abbreviated as DCV, EUC, NV, CMA.

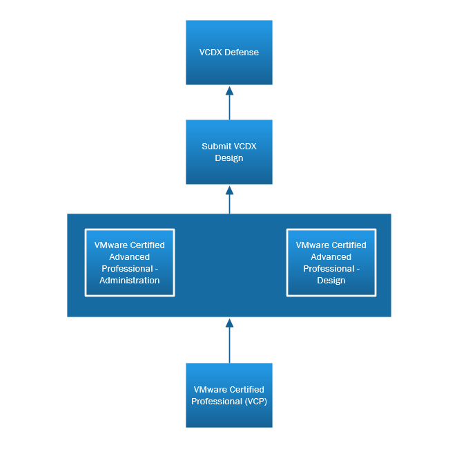
If you’re not familiar with the process to obtain a VCDX certification, you must first complete a VMware Certified Professional (VCP) exam, a pair of VMware Certified Advanced Professional (VCAP) exams and then you can submit a full design including supporting documentation. The design is reviewed by other VCDXs and its determined whether or not you will be allowed to defend that design in front of a panel of three VCDXs and a moderator. This process is the same regardless of which of the four tracks in which you are trying to obtain the certification.

A second VCDX
I went through the above process for the DCV and was elated that I completed the journey. This was a mountain that I actually didn’t think I could climb, but I surprised myself and hit my goal. Right after my first VCDX though, my job role changed and I was focusing more on Cloud Management so the CMA certification started to tickle the cert hoarding gene. One of the best things about having your first VCDX was that you didn’t need to defend your design again if you went for a second VCDX. I think that VMware Education assumed that you have the design process down pretty well if you make it through your first defense since the panelist can be pretty tough cookies when it comes to grilling you on your decision making process.
Well, why not I thought, I have the prerequisites for the CMA, I just need a design and I’ll have that when I finish the work I’m doing for my current customer. I just need to write up the supporting documentation (which is no small task) but then I could potentially get my second VCDX without too much hassle. So I did. A long time seemed to go by after I submitted my design document for review but sure enough one day I got an email back from the VCDX team stating that my design had all of the qualities sufficient for a VCDX design! Wow, that’s amazing news… but what is the rest of this email saying???? Why are there other dates listed on this email????
A VCDX Interview
I read on in the email to find out that a new requirement has been added for individuals attempting their second VCDX certification. “OH NOES” I say to myself in my head, and probably out loud at this point. I read on to find out that I don’t need to do a full defense, but I must be available for a 1 hour phone “interview”. This is all the information that I get about the process which may be the most nerve racking part. Will I have to go through a mock design session? Will I be grilled again about my submission? Will this be a formality and I’ll have to answer some basic questions about the product to ensure that I know what I’m talking about for a different track? My mind races with possibilities. Nevertheless I study a bit on my own design as well as areas of the product that I feel are weaker than others.

The day of the “interview” I’m ready to go at my computer in case I need to do a screen sharing session with someone. I dial the phone number I’ve been given and prepare to do battle with other highly qualified individuals. (Its nothing like battle, and this is more like a conversation I’d have at work, but seems like it’s ratcheted up to a higher notch with who might be on the phone.) When I get on the conference call i have figured out that there will again be three VCDX panelists who will be asking me questions about the product, and my design for 1 hour. This is JUST like a defense, but no mock design sessions, no troubleshooting session and the design review is a shorter time period. Also, while it’s nice that this second “interview” is over the phone instead of in person, it seems more difficult to convey an idea and tougher to scribble something out on a whiteboard online.
Aftermath
The “Interview” (more like a blood bath) was over, I was sure that I had not wow’d any of the panelists. I was sure that I had failed, it was over and I had wasted a lot of time writing documents, studying and mostly worrying. I tried to forget about the defense (that’s what it was a mini defense) and go on with my weekend. I told myself, it didn’t make any difference if I passed or not, even if I didn’t, I still have a VCDX for DCV right? Then I started thinking that there was hope and maybe I passed. Then a wave of doubt would wash over me again. This is pretty much the same set of feelings I had when I defended my first design when I passed. Maybe this was a good sign?
A few short days later I woke up to an email stating that I had passed. Then a big feeling of relief came over me. It was pretty cool to have two of these certifications, since when i set out on this journey, I had doubted that I could do it at all.

I hope those post gives some info to prospective double VCDXs on what they can expect for a second attempt and furthermore hope that it sets other potential first timers minds at ease. Remember, I had a VCDX already and there were still nerves and doubts about my skills. It’s ok to be nervous about things, how you push through them is what is important.